功能性委員會
| 職稱 | 姓名 |
審計委員會 |
薪資報酬委員會 |
| 獨立董事 | 翁紹仁 | 召集人 | 委員 |
| 獨立董事 | 謝建興 | 委員 | 召集人 |
| 獨立董事 | 余曉靜 | 委員 | 委員 |
| 職稱 | 姓名 |
主要學(經)歷 |
現(兼)職 |
| 獨立董事 | 翁紹仁 | ◆美國亞利桑那州州立大學/工業工程博士 ◆科技部工工學門-前瞻議題與新興科技規劃委員 ◆中國工業工程學會-醫療管理推動委員會召集人 ◆中山醫學大學附設醫院-智慧醫療委員 ◆臺中榮總、澄清醫院、及豐原醫院IRB委員 ◆台灣醫療品質協會精實醫療講師 ◆科技部「優秀年輕學者研究計畫」主持人 |
◆科技部-醫療系統聯盟 執行長 ◆東海大學工業工程與經營資訊學系系主任 ◆東海大學工業工程與經營資訊學系教授 ◆東海大學跨域創新學院 院長 |
| 獨立董事 | 謝建興 | ◆英國雪菲爾大學(Sheffield University) ◆自動控制暨系統工程系博士學位 ◆元智大學工程學院英語學士班教授 ◆元智大學機械工程學系教授兼系主任 ◆元智大學研發處研發長 |
召集
◆元智大學教務處 教務長 ◆元智大學機械工程學系 教授 人 |
| 獨立董事 | 余曉靜 | ◆美國佛羅里達州立大學財金博士 ◆國立嘉義大學-助理教授 ◆長庚大學商管專業學院-助理教授 ◆美國密西根州奧克蘭大學財會系-助理教授 |
◆中正大學財金系-助理教授 |
審計委員會
為建立本公司良好公司治理制度、健全監督功能及強化管理機能,爰依「公開發行公司審計委員會行使職權辦法」第三條,於107年06月成立審計委員會。
本委員會由全體獨立董事組成,其人數不得少於三人,其中一人為召集人,且至少一人應具備會計或財務專長。本委員會獨立董事之任期為三年,連選得連任;因故解任,致人數不足前項或本章程規定者,應於最近一次股東會補選之。獨立董事均解任或缺額時,本公司應自事實發生之日起六十日內,召開股東臨時會補選之。
審計委員會年度工作重點:
一、依證交法第十四條之一規定訂定或修正內部控制制度。
二、內部控制制度有效性之考核。
三、依證交法第三十六條之一規定訂定或修正取得或處分資產、從事衍生性商品交易、資金貸與他人、為他人背書或提供保證之重大財務業務行為之處理程序。
四、涉及董事自身利害關係之事項。
五、重大之資產或衍生性商品交易。
六、重大之資金貸與、背書或提供保證。
七、募集、發行或私募具有股權性質之有價證券。
八、簽證會計師之委任、解任或報酬。
九、財務、會計或內部稽核主管之任免。
十、由董事長、經理人及會計主管簽名或蓋章之年度財務報告及須經會計師查核簽證之第二季財務報告。
十一、其他公司或主管機關規定之重大事項。
審計委員會每季召開定期會議,於其職權範圍內,得要求相關部門經理人員、內部稽核人員、會計師、法律顧問或其他人員列席並提供相關必要資訊。
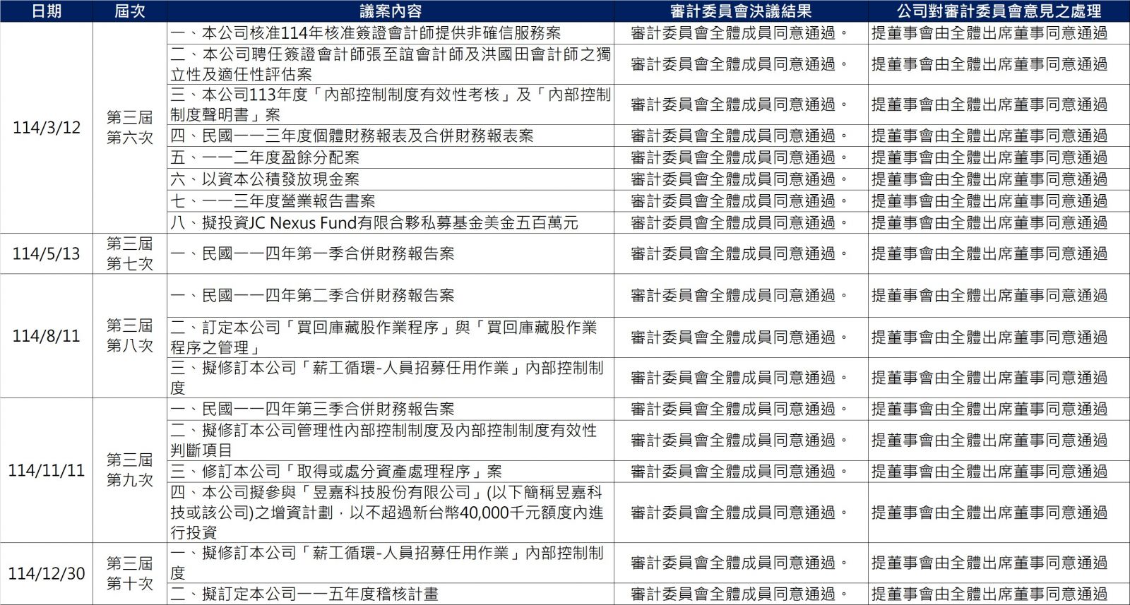
運作情形
▲114年審計委員會運作情形

.jpg)
薪資報酬委員會
本公司為強化公司治理及健全公司董事及經理人薪資報酬制度,於102年5月設置薪資報酬委員會。
薪資報酬委員會成員人數為三人由董事會決議委任之,其中過半數成員應為獨立董事。目前成員由本公司三位獨立董事組成。
薪資報酬委員會之職權範圍:
1.訂定並定期檢討董事及經理人績效評估,與薪資報酬之政策、制度、標準與結構。
2.定期評估本公司董事及經理人之績效目標達成情形,並依據績效評估標準所得之評估結果,訂定其個別薪資報酬之內容及數額。
薪資報酬委員會履行前項職權時,應依下列原則為之:
(一)董事及經理人之績效評估及薪資報酬應確保競爭力及激勵性暨參考同業通常水準支給情形,並考量與個人表現、個人績效評估結果、公司經營績效及未來風險之關連合理性。
(二)不應引導董事及經理人為追求薪資報酬而從事逾越公司風險胃納之行為。
(三)針對董事及高階經理人短期績效發放酬勞之比例及部分變動薪資報酬支付時間應考量行業特性及公司業務性質予以決定。
(四)本委員會成員對於其個人薪資報酬之決定,不得加入討論及表決。
薪資報酬委員會應至少每年召開二次。
運作情形
▲114年薪酬委員會運作情形
